瑞金主页
关注我们
微官网
扫描关注
服务号
医院公告
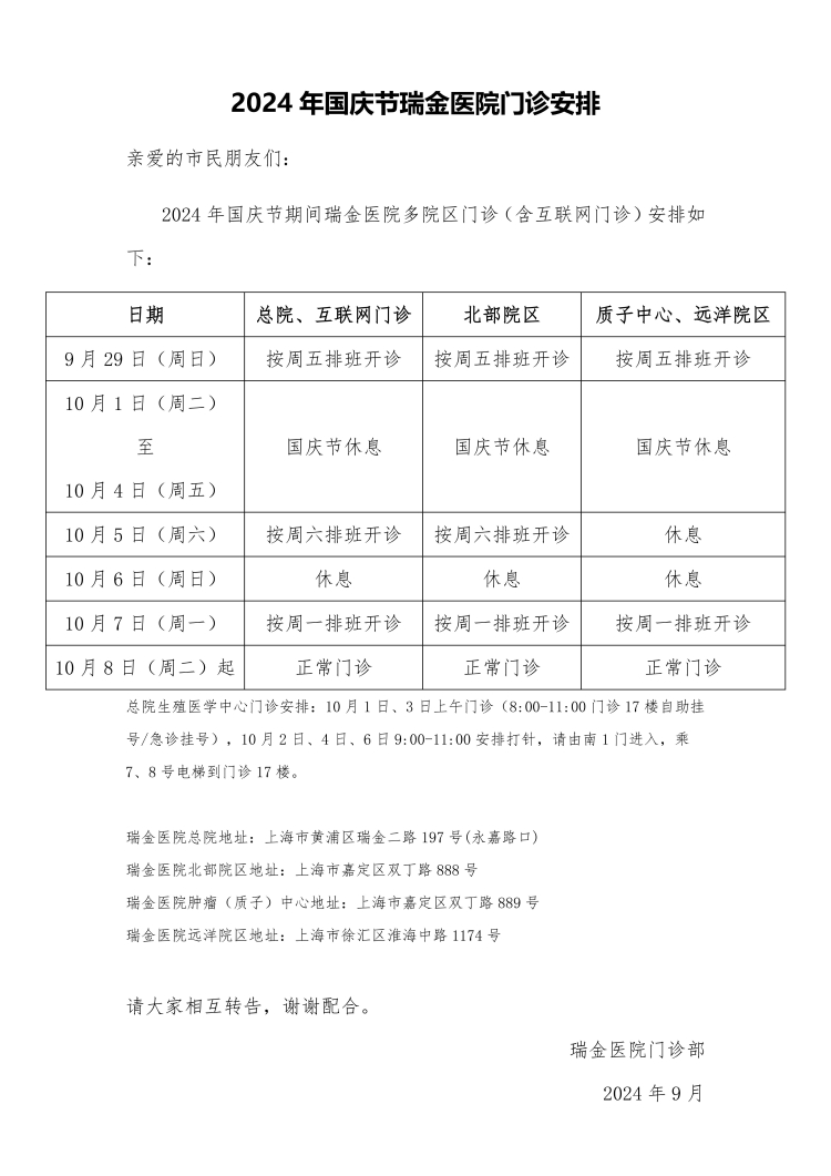
2024 年国庆节瑞金医院门诊安排
发布者:
mzbgs_01
发布时间:
2024-09-19
医院公告
瑞金医院前沿治疗研究中心科研、医技岗位招...
瑞金医院妇产科(超声)医疗岗位招聘启事
瑞金医院超声诊断科医疗岗位招聘启事
2026年元旦瑞金医院门诊安排
基于移动终端的智慧护理教育系统建设与实施...
媒体视点
瑞金名科|放射科:为“新”而生引领医学未...
瑞金名科丨核医学科:医技交汇助患者“精准...
瑞金名科|重症医学科:护航每一个“生命胜...
瑞金名科|呼吸与危重症医学科:学研并重惠...
瑞金名科 | 内分泌代谢学科:始终瞄准临床...
瑞金动态
瑞金病例丨上下夹击,...
香港科技大学校长叶玉...
瑞金病例丨动脉闭塞怎...
两年前,他身无分文在...
Copyrights © 2005~2017 rjh.com.cn All Rights Reserved
党委办公室、院长办公室主办
党委宣传科协办
计算机中心制作
联系电话:021-64370045、021-34186000
沪ICP备08114583
沪卫(中医)网审[2014]第10005号
版权声明
隐私政策
沪公网安备 31010102004954号